?
欧洲问题研究中心/欧盟研究中心
CENTRE FOR EUROPEAN STUDIES/CENTRE FOR EU STUDIES
中欧人文交流研究中心
CENTRE FOR CHINA-EU PEOPLE-TO-PEOPLE EXCHANGE STUDIES
教育部
人文社会科学重点研究基地
欧盟“让·莫内”
最佳欧洲问题研究中心
您当前所在的位置 : 首页 > 学术研究
房乐宪 狄重光:欧盟安全防务建设新进展: 永久结构性合作及其含义
, 来自于 当代世界与社会主义

欧洲一体化自启动以来,一直致力于实现欧洲大陆的和平、繁荣与稳定。然而,近年来欧洲却问题不断。


政治上,英国公投“脱欧”,重创了欧洲一体化进程;经济上,全球金融危机及欧债危机导致欧洲多数国家经济长期低迷,失业率居高不下。


安全上,由乌克兰危机引发的地缘政治危机,与应接不暇的难民危机和频发的恐怖袭击交织在一起,牵动了欧洲的神经。


因此,摆在欧盟面前极为棘手的一大难题就是安全问题。有关民调显示,安全问题已成为整个欧洲民众最为关心的议题。


本文将重点对欧盟防务领域最新进展———永久结构性合作架构进行分析,探讨欧盟安全防务建设的新理念及政策含义。



 

一、当前欧盟加强防务建设的主要动因


欧盟长期以民事力量著称,并引以为豪。但近年来,欧盟强调要加强自身防务建设,提升自主应对安全风险的硬实力。欧盟此举主要源于以下考量:


 

(一)应对当前多重安全威胁的需要


当前,欧盟面临极为棘手的安全问题,既包括以乌克兰危机为代表的地缘政治风险及其蕴含的传统安全挑战,也包括以恐怖袭击、能源安全、网络安全为代表的非传统安全威胁。


尤其是欧洲接连发生的恐怖袭击事件,使欧盟意识到欧洲公民的安全环境竟然如此脆弱。但是,要解决诸多跨国性安全问题,单凭某一成员国根本无法保证,迫切需要成员国之间加强合作。


近年来,来自中东、北非的大量移民、难民给欧洲社会管理带来了严峻挑战,甚至埋藏了恐怖袭击的隐患。人员跨境流动性的增强给成员国的监管带来更大压力。


为有效预防安全威胁,急需成员国之间加强信息、情报共享,深化包括司法内务领域的综合安全合作。


美国政治走向及对西方联盟态度的显著变化也给欧洲安全保障带来更多不确定性。北约一直以来都充当欧洲安全的“保护伞”,但特朗普上台后高调奉行“美国优先”政策。


2017年5月,特朗普首次访问北约总部就指责北约多数成员国没有贡献应该承担的公平份额,没有履行财政义务,甚至宣称这对美国人民和美国纳税人是不公正的。


而此前的乌克兰危机早已引发了冷战结束后欧洲大陆最为严重的地缘政治危机。欧盟认为,普京的强国梦以及在乌克兰问题上的强硬立场,给欧洲东部的安全带来了巨大挑战。


欧盟意识到不能再把欧洲安全完全寄托于他人。2017年5月,默克尔表示:“某种程度上,我们完全依赖他人的那个时代已经过去……我们欧洲人的命运必须真正掌握在自己手中。”


此番讲话是对此前特朗普在北约首脑会议及G7峰会上不愿过多承担对欧安全责任的回应。《华盛顿邮报》刊文称:“特朗普欧洲行之后,默克尔声言欧洲不能依赖‘他人’。而她所谓的‘他人’就是美国。”


 

(二)建设一个值得信赖的欧盟的需要


欧盟一向宣称:“欧盟的目标在于促进和平、欧盟的价值观念以及公民的幸福。”近年来,欧债危机、英国公投“脱欧”、恐怖袭击等多重挑战,不仅打破了人们对欧洲和平、繁荣与稳定印象的认知,而且由于欧盟最初应对危机不利,导致疑欧主义盛行,“欧盟正受到前所未有的质疑”,欧盟因此提出了建设一个“值得信赖的欧盟”的目标。


欧盟长期以来一直注重软实力建设。当前现实表明,仅仅依靠软实力,欧盟无力应对多重危机的挑战。为了重拾信心,欧盟迫切需要加强自身硬实力建设,增强抵御外部威胁的反应能力。


欧盟承认:“在这个脆弱的世界,软实力已经不够了,欧盟必须增强在安全与防务领域的公信力。为有效应对外部危机,增强伙伴的实力,更好地保护欧洲,成员国必须在防务领域增加足够投入,最大限度地利用资源,履行20%的防务预算这一集体承诺用于设备采购和技术研究。”


具体包括:第一,加强对欧盟内外可能存在的威胁与挑战的评估,增强对可能存在安全隐患的人员监管能力。


第二,加强自身数据能力建设,确保欧盟数据空间下的数据安全、网络安全及重要基础设施安全。


第三,成员国需要采购大型高端设备应对外部危机,确保欧洲安全。欧盟期望这些举措能有效解决当前面临的安全问题,构建一个值得信赖的共同安全与防务政策,强化欧盟捍卫自身安全利益的自主能力。


 

(三)推进欧洲一体化发展的需要


经济与货币联盟、共同外交与安全政策、司法与内务合作被誉为“欧盟三大支柱”。其中,一体化程度最低且最难取得突破的就是共同外交与安全政策。


欧盟一直试图在该领域寻求突破,因涉及成员国敏感的政治主权的让渡,收效并不显著。共同外交与安全政策合作乏力,不仅影响了欧洲政治一体化进程,也制约了欧盟自身国际影响力。


共同安全与防务作为欧盟共同外交与安全政策的重要组成部分,其深化和发展具有重要的现实意义。


如果欧盟能以当前面临的安全问题为契机,在该领域有所突破,不仅可有效回应外界对欧盟硬实力不足的质疑,而且有助于扭转英国“脱欧”导致欧洲一体化困境发展受挫的不利态势,重拾外界及欧盟内部对欧洲一体化的信心。


 

二、永久结构性合作的含义及进展


基于以上考量,欧盟当前特别加强了防务建设。下面以永久结构性合作为例,分析欧盟在防务建设领域的新进展及其政治含义。


 

(一)什么是永久结构性合作


永久结构性合作设想最初根据欧盟《里斯本条约》相关条款设立,并在其附加议定书中提出了相关指导原则。


作为一种新的合作框架或工具,永久结构性合作旨在改变以往欧盟内部双边或多边军事合作的混杂模式,并使之成为更有效的防务一体化形式。


该模式允许参与成员国共同发展军事实力,投资防务合作项目,加强成员国武装力量。欧债危机爆发后,欧盟工作重心以应对经济低迷为主,加之成员国对安全防务认知偏好分歧严重,永久结构性合作迟迟未能付诸实施。


近年来,面对严峻而不断变化的多重安全挑战,欧盟主要成员国再次展现了深化自身安全防务合作的强烈意愿。2016年6月《欧盟全球战略报告》的发布,开启了新安全形势下更密切的安全防务合作进程。


2017年6月,欧洲理事会最终同意激活永久结构性合作。2017年11月,欧盟内部23个成员国部长签署建立永久结构性合作的联合通告。这标志着欧盟开启了通过联合军事投资和项目开发来强化欧洲防务的新时代。


随后,爱尔兰和葡萄牙也同意加入,成员增至25国。2017年12月,欧盟理事会正式通过《关于建立永久结构性合作的决定》。


按照欧盟官方表述:“永久结构性合作是在有能力并且有意愿深化防务合作的成员国之间达成一项具有约束力的、有抱负的、包容性的合作框架。”


首先,比较容易理解的是所谓有抱负的合作,即在永久结构性合作框架下,参与的成员国通过深化彼此之间的防务合作,一方面借此加强自身及欧盟整体的防务实力,另一方面加强欧盟内部共同安全与防务政策,以此推进欧洲防务一体化。


欧洲理事会主席唐纳德·图斯克甚至把该合作架构的推出称为“半个多世纪以来欧洲防务合作梦想的实现”。


其次,包容性有三层具体含义:一是指成员国自愿参加合作,“成员国自愿参加合作,最终决策权保留在成员国手中”。


二是指没有参加合作的成员国如果愿意,并且在符合标准的情况下也可申请加入合作。换言之,“没有参与永久结构性合作的欧盟成员国可以表明他们的意图,在保证履行承诺的前提下,也可以加入永久结构性合作”。


三是在具体合作项目上,如果成员国提出新的合作项目,在全体成员一致通过情况下,将被列入永久结构性合作的项目清单。


最后,约束力既指该机制是基于欧盟条约的合作框架,是由《里斯本条约》及其附加议定书相关条款所确定的指导原则演变而来。


同时,它又是基于有约束性的具体承诺来深化防务合作:针对成员国作出的承诺——特别是参与成员国在此合作框架下提交涵盖其防务目标的行动计划,欧盟将定期评估成员国对自身行动计划及相应承诺的实施情况。


根据相关设计,在欧盟外交事务与安全政策高级代表的指导下,每年针对成员国的承诺发布一项评估报告,以此来确保永久结构性合作的约束力。


此外,对于未履行承诺的成员国,欧盟理事会有权将其驱逐出合作框架。换言之,“作为最后的办法,对那些在规定的时间内没有履行承诺,或者不能以及不愿意再履行承诺承担责任的成员国,欧盟委员会将终止其参与合作。”


 

(二)取得的初步进展


第一,成员国在五个方面作出了共同承诺:鉴于欧洲的安全环境以及欧盟的国际责任,在涉及防务设备的开支问题上展开合作,努力达成既定目标,并经常对这些目标进行评估。


成员国之间的防务设施尽可能对接,协调成员国之间的军事需求,实现资源的集中利用,并且鼓励成员国在军事训练以及后勤保障领域展开合作。


采取具体措施增强成员国军事力量的有效性、互通性、灵活性以及可部署性,确立有关防务承诺的共同目标,尽可能对成员国层面的决策程序进行评估。


对于已经感知到的不足,在北约组织不受影响情况下,成员国展开跨国合作,采取必要措施,弥补自身实力不足;在欧洲防务署框架上,就一些关键领域或防务设备问题进行合作。


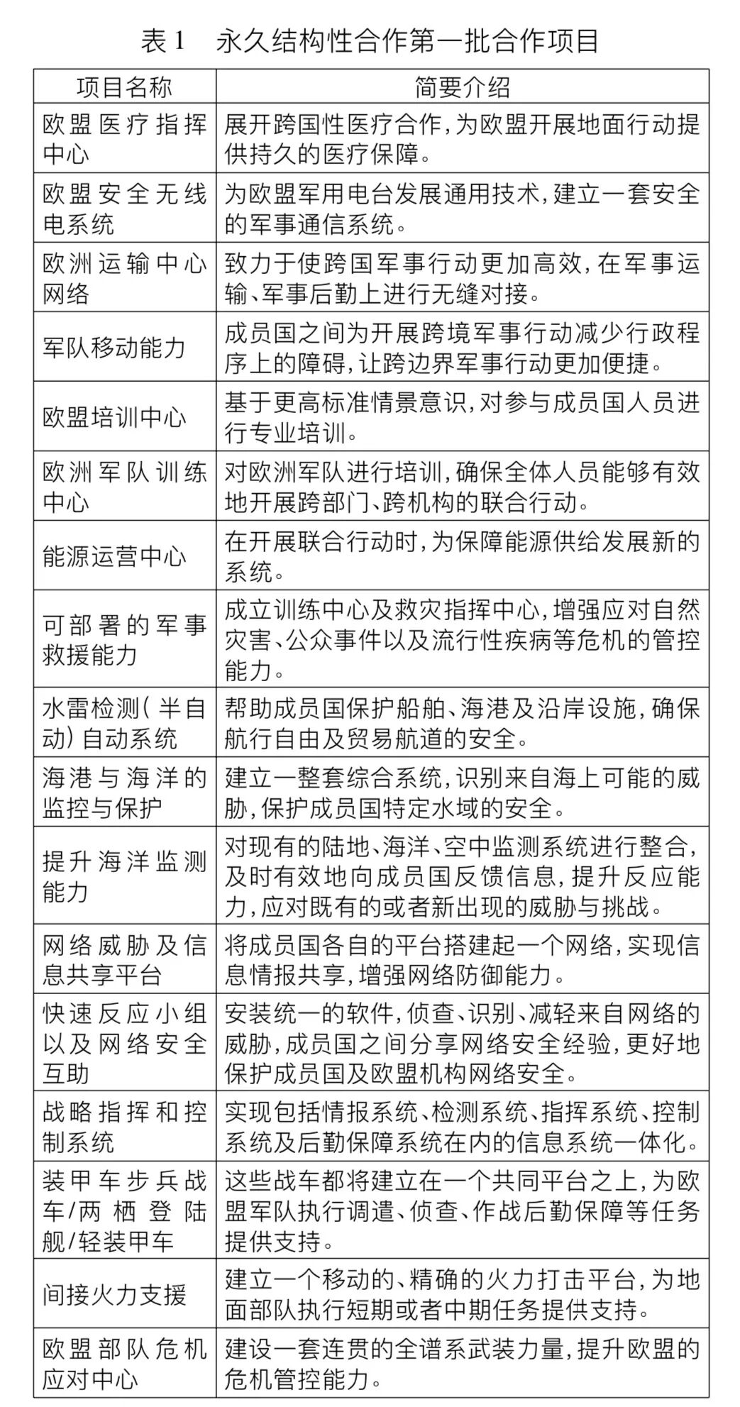
第二,2017年12月,欧盟理事会通过了建立永久结构性合作框架的决议,并公布了成员国达成共识的第一批项目清单。在这份决议中,参与成员国总共在17个具体项目上达成共识,具体如表1所示。



2018年3月,欧盟理事会正式通过了上述第一批17个不同合作项目及参与者,并为进一步执行永久结构性合作设定了路线图。


合作路线图规定,永久结构性合作的目标是为执行永久结构性合作提供战略方向和指导;在执行方面,进一步明确了履行承诺的排序和更准确目标,明确了永久结构性合作框架下需要进一步开发的项目清单,以及每个项目参与成员国应作出实质性努力的确定目标和时间窗口。


规定欧盟理事会应于2018年6月通过合作项目的共同治理规则,以提供确保永久结构性合作连贯一致执行的框架,并确定向欧盟理事会定期通报各个项目发展情况的方式;还规定了欧盟外交与安全高级代表对欧盟理事会的年度报告及具体评估机制。


 

三、对永久结构性合作的评析


永久结构性合作对欧盟推进防务一体化及欧盟相关决策机制的改进具有重要意义,其推进实施也有一些有利因素。当然,永久结构性合作机制虽有强化欧盟自主防务特性的强烈意愿,但仍难以撼动北约当前的主导地位。


 

(一)体现了欧盟相关领域决策机制的创新


超国家主义与政府间主义是欧盟一体化进程中的特点,并持续贯穿于欧盟相关决策机制之中。作为欧盟三大支柱之一的共同外交与安全政策,长期坚持政府间主义导向的决策模式。


虽然一体化初始阶段就寻求在外交、安全领域决策机制上有所突破,但多数情况下政府间合作协商一致决策模式的本质特征并未根本改变。在涉及成员国核心主权的议题上,成员国让渡和转让主权的意愿一直很勉强,甚至受到高度警惕和抵触。


政府间合作模式强调全体协商一致原则。涉及外交、安全等议题时,让28个成员国一致通过,其难度可想而知,这直接影响了欧盟决策效率,导致相关议题常常议而不决或避而不议,致使该领域试图用一个声音说话的设想经常落空,因此出现所谓“愿望与能力之间的鸿沟”,并饱受批评。


永久结构性合作总体上依旧坚持政府间合作模式,但在政府间合作导向的决策机制上还是进行了某种创新。


成员国在彼此都关心并且有意向加强合作的议题上可先行先试,凡是有此意向的部分成员国彼此之间进行磋商,最终达成具有约束力的合作承诺,用多速前进取代此前僵硬的步调一致,这有助于在特定领域增强欧盟的行动效率。


这种模式更加灵活,也更具包容性。成员国可以自愿参加,还可以根据自身的需求设定目标。相比于超国家主义导向的决策机制,成员国也具有更多自主性。


某种意义上,永久结构性合作模式既体现了欧盟共同外交与安全政策所延续保留的政府间合作性质,也展现了《里斯本条约》所蕴含的某些机制创新倾向,带有一定意义的超国家性实践的适度扩展。


有分析者在评价欧盟共同外交与安全政策目前的混合性质时特别解释了“超国家性实践”的含义———作为一种特定的决策模式,它至少包含两个视角。


就目标设定模式而言,它暗示了共同目标和关切的重要性以及它们相对于成员国国内利益和偏好的主导地位。


就特定机构和施动者之间互动模式而言,它暗示着一种合作精神的形成和同伴关系的重要性,而这导致了在寻求“共同善”的解决方案时成员国立场的某种超然。


成员国由此更具主动性,达成的共识及相关决策从理论上讲也更易落实。这对处于多重危机下的欧盟意义深远。


 

(二)有助于欧洲防务一体化的推进


永久结构性合作有助于加强欧盟整体防务力量和欧洲防务一体化建设。具体表现在以下三个方面:


首先,在防务领域,全体成员一致通过这种决策模式限制并放缓了欧洲防务一体化进程。永久结构性合作这一新的更加灵活的合作模式有助于缓解以往严格僵硬的政府间合作模式的低效决策及运作弊端。


此外,永久结构性合作通过相关成员国之间联合军事投资和项目开发,重视防务能力和军事运作领域的联合项目规划,试图更有效地促进欧盟防务建设。


其次,由于永久结构性合作本身具有的灵活性,其他暂时未参加的成员国如果有意愿,在符合标准履行承诺的前提下依旧可以随后加入。事实上,目前已有25个成员国加入了相关合作倡议,愿意通过该合作架构推进欧盟防务建设。


欧盟甚至还欢迎准备“脱欧”的英国加入其中的某些项目。作为更加灵活开放的合作模式,永久结构性合作的启动甚至被欧盟外交与安全政策高级代表费代丽卡·莫盖里尼视为“欧盟防务建设的历史性时刻”。


最后,从目前第一阶段达成的17项具体合作意向看,相关成员国已同意信息、情报共享,并努力在联合指挥、集体行动上有所突破。从短期看,这有助于提振欧盟成员国加强团结、共同应对所面临复杂安全挑战的信心。


从中长期看,相关联合项目一旦在后续行动中得到落实,将有力推进欧盟防务一体化进程。


正如莫盖里尼2017年12月所评论的,“欧盟已经激活了雄心勃勃并具包容性的永久结构性合作,25个成员国已承诺定期协力一起做事:一起开支、一起投资、一起采购、一起行动。她甚至预言永久结构性合作的可能性是巨大的。”


 

(三)永久结构性合作的实施有一定有利因素


首先,它有较广泛的民意基础。恐怖袭击及难民问题冲击了欧洲的神经,让成员国及欧洲民众深刻认识到加强防务合作的必要性。


正如有文献显示的:“欧盟共同防务与安全政策在成员国之间已成为最受欢迎的政策之一,受到75%的民众支持。”


其次,英国公投“脱欧”再次让欧盟成员国深刻认识到深化合作的重要性。英国公投“脱欧”重创了欧洲一体化进程,也让成员国更加警醒,并为重视欧洲自主性建设的成员国提供了深化合作的新机遇。


长期以来,英国在涉及欧洲安全时更倾向依赖北约框架,且更多地追随美国。就此而言,英国“脱欧”有助于减少欧洲内部自主安全防务的犹豫不决及猜疑障碍,并为加强欧盟防务合作提供了新的动力。


再次,如前所言,特朗普上台后奉行“美国优先”战略,其对北约的态度让欧盟成员国感到不安,这既是促使欧盟强化防务建设的压力,也是促成欧洲国家加快合作步伐的动力。


在“美国优先”战略下,特朗普淡化对北约的安全承诺,更多强调欧洲成员国对北约军费的认缴。这让欧盟认识到欧洲安全今后更需靠欧洲自己。


最后,永久结构性合作有助于帮助成员国节省开支。欧债危机后多数欧盟成员国经济不景气,而加强防务建设需要成员国加大防务开支,这会加重成员国财政负担。


永久结构性合作更强调成员国信息共享,避免重复采购,最大限度地整合利用成员国既有资源,这有助于节省成员国防务开支,进而推进既有合作倡议的落实。


 

(四)对跨大西洋联盟的潜在意义


永久结构性合作推出后,分析者一度认为有可能会对北约形成一种替代或挑战。美国高级官员对欧盟行动计划表示怀疑,担心其可能会分散北约的资源或成为欧洲防务制造商的“保护伞”。


欧盟一再表示,永久结构性合作并不排斥和寻求取代欧洲目前依赖的北约这一主要安全架构的地位,但美国及其主导的北约不会无视欧洲防务自主倾向无限发展。欧盟安全防务合作仍难以突破北约安全架构的限定。


欧盟此前在其全球战略文件中已自觉承诺:欧洲安全与防务建设应使欧盟能够自主行动,同时也要有助于北约的行动,并在与北约的合作中采取行动。


推出永久结构性合作的相关提议同样表示,欧盟成员国强化防务能力将有益于北约,有助于加强联盟内部的欧洲支柱,同时也可以分担更强有力的跨大西洋联盟防务的负担。


莫盖里尼等欧盟官员也一再强调,永久结构性合作应是对北约的一种补充,尤其是对北约安全目标的适时补充,北约仍是成员国集体防务的基石。


这也意味着,永久结构性合作机制虽然具有强化联盟内部欧洲自主特性的强烈意愿和政策取向,但在欧洲安全方面,它依然无法取代北约现有主导地位。


 

四、结语

 


永久结构性合作是欧盟在《里斯本条约》框架下加强自身防务力量的重要一步。它服务于欧盟共同安全和防务政策的目标,并被视为强化欧盟军事能力和防务的一个颇具雄心的手段。


尤其在欧洲一体化面临多重困境的背景下,多数成员国能在此领域达成上述共识,其实际意义和标志意义都值得重视。


一方面,这将有助于弥补欧盟长期存在的防务能力不足,提高欧盟的危机反应能力;另一方面,它也是欧盟在当前多重危机背景下试图提振政治影响力的一次自我救助。


永久结构性合作框架下达成的合作项目和承诺,要靠已加入成员国具体落实。已加入者虽然展现了先行一步的政治意愿,但执行过程中,这种方式是否真如宣称的那样具有实质性约束力还有待实践检验。


有分析质疑:欧盟永久结构性合作到底能做什么?鉴于其主要承诺都被列举在提交给欧盟理事会和欧盟外交与安全政策高级代表所谓的联合通告中,就像欧盟许多其他文件一样,该通告同样包含了许多难以落地的言辞。


在英国“脱欧”并已基本游离于欧盟主要决策框架之外的尴尬处境下,欧盟在该领域的合作究竟能走多远,还有很大不确定性。